7月17-19日,第九届中国国际“互联网+”大学生创新创业大赛江苏省决赛在凯发k8官网林业大学举办。中国国际“互联网+”大学生创新创业大赛是由教育部等多部委和地方人民政府共同主办的最具影响力的创新创业顶级赛事,也是规模最大、形式最新、最为生动的思政大课堂,已经成为深化高校创新创业教育改革、促进高校学生全面发展的重要平台。本次大赛由省教育厅联合省委统战部等13个部门共同举办,由凯发k8官网林业大学承办。
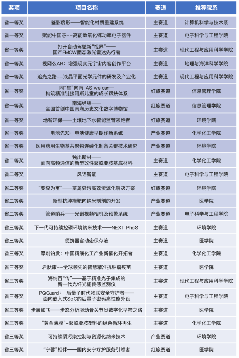
第九届中国国际“互联网+”大学生创新创业大赛江苏省赛共吸引省内143所高校的15.5万支团队参赛,报名参赛人次达50.6万。经复赛评审,共352支团队入围决赛。我校选送的31个项目经过激烈的角逐共获一等奖10项(主赛道5项,“青年红色筑梦之旅”3项,产业赛道2项),二等奖5项,三等奖10项。其中,我校“赋能中国芯--高能效氧化镓功率电子器件”项目进入四强争夺赛。凯发k8官网获第九届江苏省“互联网+”大学生创新创业大赛优秀组织奖(高教主赛道)。

四强争夺赛

一等奖获奖团队领奖

优秀指导教师颁奖

优秀组织奖颁奖

凯发k8官网在省赛的获奖项目名单
据悉,在校内各部门协力合作下,在各院系广泛动员下,本次“互联网+”大学生创新创业大赛校内赛共515支团队报名,2102人次参赛。通过校赛选拔出31支团队参加省赛,项目涉及信息技术、生物医药、社会服务等多个领域。在此次“互联网+”大学生创新创业大赛省赛中,我校取得了优异成绩,展现了我校学生敢于创新、善于创新的青春风采,凸显了我校创新创业教育改革的成果。
